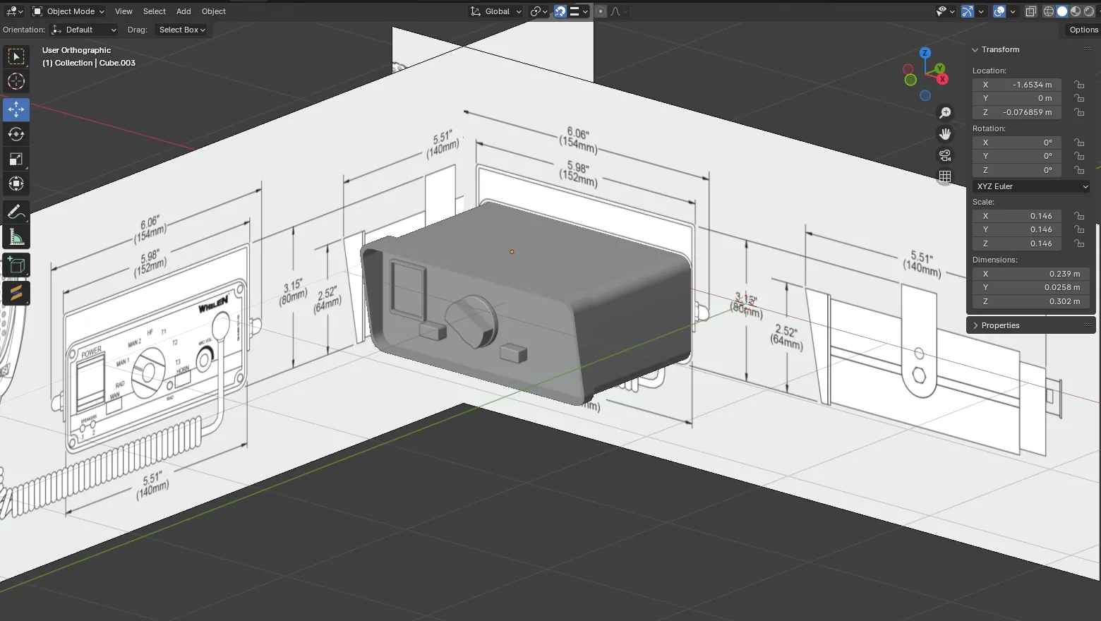
Please re-evaluate the scaling on the controller. The model's width should be approximately 50% larger. See here
The width is based off the dimensions that is given, the scaling in zmod may be off and not 1-1. In blender at least I believe it’s correct. If not and you can find the spec sheet for this exact model please send my way (note the model in the ss is the different 295 series, but as what I’ve seen they all are the same width but different heights)